2025湖南新高考生物試卷真題及答案解析,附考點題型及分值分布
時間:2025-09-19 15:52:37
來源:精英考試網
作者:kokkuri
歷年高考真題卷對于高中生來說彌足珍貴,考過的試卷雖已過時,但真題卻不會完全過時。每一道真題蘊含的知識點、命題思路、階梯邏輯等對于考生來說極具參考價值,綜合多年的高考真題,考生可以從中發現命題規律和考試大綱,把握考試重點,有利于進行接下來的復習和備考。目前湖南省2025年高考生物真題已然公布,感興趣的同學趕快來獲取吧!

2025湖南新高考生物試卷真題及答案解析
湖南省屬于新高考“3+1+2”省份,高考生物科目一般于6月9日下午17:00 - 18:15舉行考試,考試時長75分鐘,試卷滿分為100分。另外,根據該省高考賦分制度來看,生物屬于再選科目,需要將卷面分進行賦分轉換,最終以等級分形式計入考生總成績。
由湖南省2025年高考招生規定可知,該省生物卷由本省教育考試院自主命題。據分析,湖南生物卷主要題型為單選題、多選題和非選擇題,每年試卷各小題考察的知識點會有所調整,以下僅展示2025年湖南高考生物卷的題型、分值及考點分布情況,可供參考。
試卷結構:單選題(12題,共24分)+多選題(4題,共16分)+非選擇題(5題,共60分)=100分
| 題型 | 題號 | 考點 | 分值 |
| 單選題(本題共12小題,每小題2分,共24分) | 1 | 體液免疫、細胞免疫、免疫系統的組成 | 2分 |
| 2 | 酶促反應的因素及實驗、有絲分裂實驗、DNA的粗提取及鑒定的方法、觀察葉綠體和細胞質的流動實驗 | 2分 | |
| 3 | 細胞器的結構、功能及分離方法、胞吞和胞吐、生物膜的結構特點 | 2分 | |
| 4 | 細胞癌變的原因及防治、細胞凋亡 | 2分 | |
| 5 | 培養基的類型及其應用、微生物的接種方法、土壤中分解尿素的細菌的分離與計數、果酒和果醋的制作原理 | 2分 | |
| 6 | 內環境的組成及成分、內環境的理化性質、無氧呼吸過程 | 2分 | |
| 7 | 內分泌系統的組成和功能、激素分泌的分級調節、水鹽平衡調節、交感神經與副交感神經 | 2分 | |
| 8 | 種群密度的調查方法及應用、影響種群數量變化的因素、生物多樣性喪失原因及其保護措施、物種在群落中的生態位 | 2分 | |
| 9 | 遺傳信息的轉錄 | 2分 | |
| 10 | 主動運輸、興奮在神經纖維上的傳導 | 2分 | |
| 11 | 真核細胞與原核細胞、噬菌體侵染細菌的實驗、遺傳信息的轉錄、遺傳信息的翻譯 | 2分 | |
| 12 | 參與調節植物生命活動的其他環境因素、不同的植物激素對植物生命活動的調節 | 2分 | |
| 多選題(本題共4小題,每小題4分,共16分) | 13 | 能量流動的概念和過程、生態平衡與生態系統的穩定性及自我調節能力 | 4分 |
| 14 | 體液免疫 | 4分 | |
| 15 | 物質出入細胞的方式綜合 | 4分 | |
| 16 | 人類遺傳病的類型及實例 | 4分 | |
| 非選擇題(本題共5小題,共60分) | 17 | 光反應、暗(碳)反應的物質變化和能量變化、影響光合作用的因素、群落中生物的種間關系、驗證性實驗與探究性實驗 | 12分 |
| 18 | 基因分離定律的實質和應用、PCR擴增的原理與過程 | 12分 | |
| 19 | 群落的演替及其影響因素、碳循環、生態工程的特點及基本原理 | 11分 | |
| 20 | 興奮在神經元之間的傳遞、非條件反射與條件反射、驗證性實驗與探究性實驗 | 12分 | |
| 21 | 基因表達載體的構建、動物細胞融合與單克隆抗體的制備 | 13分 | |
| 考點分析來源于網絡 | |||
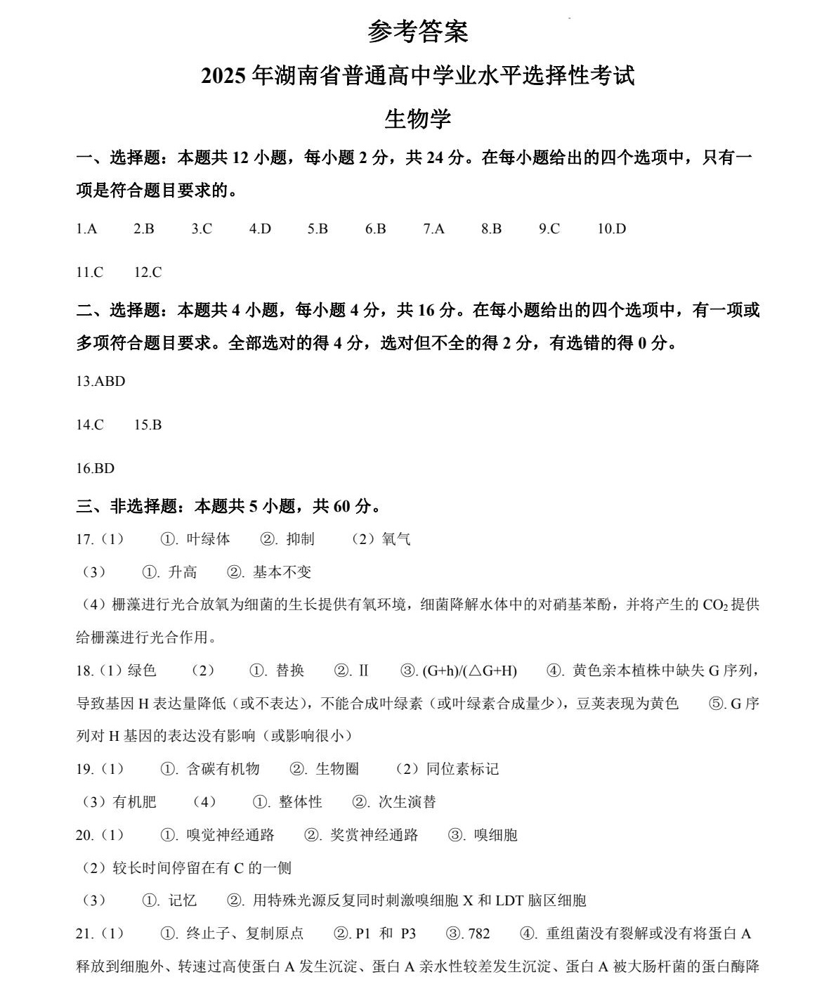
2025湖南高考生物試卷真題及答案解析
試卷真題:








答案解析:


以上資料僅供參考,具體請以實際情況為準!
相關閱讀
-
2025河北新高考物理試卷真題及答案解析,附考點題型及分值分布歷年高考真題卷對于高中生來說彌足珍貴,考過的試卷雖已過時,但真題卻不會完全過時。每一道真題蘊含的知識點、命題思路、階梯邏輯等對于考生來說極具參考價值,...作者:kokkuri 時間:2025-09-19 -
農村專項通過概率大嗎?農村專項不通過的后果有哪些?高考農村專項計劃包括高校專項計劃、國家專項計劃和地方專項計劃三種類型,主要針對邊遠、貧困、民族等地區縣(含縣級市)以下高中招收勤奮好學、成績優良的農村學...作者:山海 時間:2025-09-18 -
中國四大船舶學校是哪四個2025年最新名單排名及錄取分數線匯總大學類型及專業的選擇對于今后的職業發展有著重要影響,很多將來準備在中國船舶工業領域發展的學生非常關心中國四大船舶學校是哪四個,下面小編為大家盤點了中國...作者:山海 時間:2025-09-18 -
鄭州公辦本科大學有哪些2025完整名單排名-鄭州最好的公辦本科大學推薦在志愿填報時廣大學子普遍想要報考公辦大學,畢竟相比民辦大學,公辦大學的優勢還是比較多的,如學費合理、教學資源豐富、學習氛圍濃厚、就業競爭力強等等,很多...作者:山海 時間:2025-09-18 -
武漢公辦本科大學有哪些2025完整名單排名-武漢最好的公辦本科大學推薦在志愿填報時廣大學子普遍想要報考公辦大學,畢竟相比民辦大學,公辦大學的優勢還是比較多的,如學費合理、教學資源豐富、學習氛圍濃厚、就業競爭力強等等,很多...作者:山海 時間:2025-09-18 -
西安公辦本科大學有哪些2025完整名單排名-西安最好的公辦本科大學推薦在志愿填報時廣大學子普遍想要報考公辦大學,畢竟相比民辦大學,公辦大學的優勢還是比較多的,如學費合理、教學資源豐富、學習氛圍濃厚、就業競爭力強等等,很多...作者:山海 時間:2025-09-18
最新文章
- 高考分數相同位次怎么排名的?高考同分排序規則是什么?
- 新高考全國一卷的省份有哪些 全國新高考一卷使用地區
- 2023高考位次怎么查詢?高考位次查詢系統入口在哪里
- 新高考原始分和賦分是什么意思?新高考是按賦分還是原始分錄取?
- 高考位次計算方法公式是什么?高考一分一段表如何換算位次?
- 2025新高考死亡組合,新高考不建議的選科組合(附3+1+2賦分誰最吃虧)
- 天津高考新政策是3+1+2還是3+3?2023年天津高考新政策細則解讀
- 2024新高考一卷數學題型改變了嗎變化分析及備考建議,命題人是誰?
- 浙江新高考政策選科怎么選,浙江新高考七選三哪個組合好
- 新高考英語和老高考英語有什么區別,新高考英語題型及分值介紹
推薦閱讀
- 2025河北新高考物理試卷真題及答案解析,附考點題型及分值分布
- 2025湖南新高考生物試卷真題及答案解析,附考點題型及分值分布
- 農村專項通過概率大嗎?農村專項不通過的后果有哪些?
- 強基線是什么意思有什么用?強基線和一本線的區別?
- 中國四大船舶學校是哪四個2025年最新名單排名及錄取分數線匯總
- 鄭州公辦本科大學有哪些2025完整名單排名-鄭州最好的公辦本科大學推薦
- 武漢公辦本科大學有哪些2025完整名單排名-武漢最好的公辦本科大學推薦
- 西安公辦本科大學有哪些2025完整名單排名-西安最好的公辦本科大學推薦
- 青島公辦本科大學有哪些2025完整名單排名-青島最好的公辦本科大學推薦
- 征集志愿容易撿漏嗎是靠搶嗎?越早填志愿越容易被錄取嗎?