2025廣東新高考政治試卷真題及答案解析,附考點題型及分值分布
時間:2025-08-28 16:16:36
來源:精英考試網
作者:kokkuri
歷年高考真題卷對于高中生來說彌足珍貴,考過的試卷雖已過時,但真題卻不會完全過時。每一道真題蘊含的知識點、命題思路、階梯邏輯等對于考生來說極具參考價值,綜合多年的高考真題,考生可以從中發現命題規律和考試大綱,把握考試重點,有利于進行接下來的復習和備考。目前廣東省2025年高考政治真題已然公布,感興趣的同學趕快來獲取吧!

2025廣東新高考政治試卷真題及答案解析
廣東省屬于新高考“3+1+2”省份,高考政治科目一般于6月9日下午14:30 - 15:45舉行考試,考試時長75分鐘,試卷滿分為100分。另外,根據該省高考賦分制度來看,政治屬于再選科目,需要將卷面分進行賦分轉換,最終以等級分形式計入考生總成績。
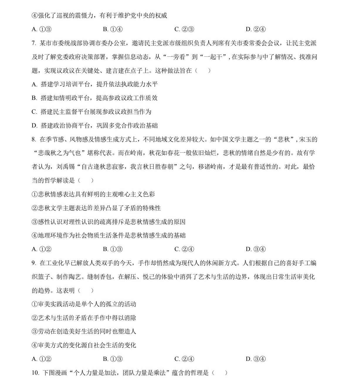
由廣東省2025年高考招生規定可知,該省政治卷由本省教育考試院自主命題。據分析,廣東政治卷主要題型為單選題和非選擇題,每年試卷各小題考察的知識點會有所調整,以下僅展示2025年廣東高考政治卷的題型、分值及考點分布情況,可供參考。
試卷結構:單選題(16題,共48分)+非選擇題(4題,共52分)=100分
| 題型 | 題號 | 考點 | 分值 |
| 單選題(本題共16小題,每小題3分,共48分) | 1 | 黨的歷史使命、中華民族偉大復興的中國夢 | 3分 |
| 2 | 構建新發展格局;改革開放的意義;中國特色社會主義道路、理論、制度、文化 | 3分 | |
| 3 | 中國國際影響力與文化傳播 | 3分 | |
| 4 | 市場配置資源的優點;構建新發展格局;企業經營成功的主要因素 | 3分 | |
| 5 | 我國居民收入來源;毫不動搖鞏固和發展公有制經濟;集體經濟;構建新發展格局 | 3分 | |
| 6 | 中國共產黨不斷加強自身建設;新時代堅持和加強黨的全面領導的要求 | 3分 | |
| 7 | 依法執政;人民政協的主題和職能;我國政黨制度的基本內容;中國共產黨與各民主黨派的關系 | 3分 | |
| 8 | 意識的起源;矛盾的特殊性;主觀唯心主義;認識過程的兩個階段 | 3分 | |
| 9 | 實踐的特征;社會存在與社會意識辯證關系原理;矛盾的普遍性;社會生活在本質上是實踐的 | 3分 | |
| 10 | 整體和部分辯證關系原理及其方法論;矛盾同一性的含義及表現;聯系的客觀性;在個人與社會的統一中創造和實現價值 | 3分 | |
| 11 | 文化的載體;文化的功能;中華民族精神的地位和作用 | 3分 | |
| 12 | 區域協調與“一國兩制”實踐 | 3分 | |
| 13 | 推動世界和平與發展的有效途徑;國際關系民主化;影響國際關系的決定性因素 | 3分 | |
| 14 | 民事法律關系概念及其構成要素;創辦企業的具體要求 | 3分 | |
| 15 | 民事權利能力;父母對未成年子女的監護職責 | 3分 | |
| 16 | 概念之間的交叉關系、種屬關系 | 3分 | |
| 非選擇題(本題共4小題,共52分) | 17 | 推進公正司法;著作權及其保護;如何建設法治國家;作品的合理使用與法定許可使用 | 16分 |
| 18 | 構建新發展格局;我國政府的經濟職能和作用;堅持以人民為中心的發展思想;將市場調節與宏觀調控相結合 | 8分 | |
| 19 | 正確價值判斷和價值選擇的標準;創造性轉化與創新性發展;價值判斷和價值選擇具有社會歷史性;創新思維的特征 | 21分 | |
| 20 | 影響國際關系的決定性因素;如何推動構建人類命運共同體;和平問題;推動世界和平與發展的有效途徑 | 7分 | |
| 考點分析來源于網絡 | |||
2025廣東高考政治試卷真題及答案解析
試卷真題:







答案解析:



以上資料僅供參考,具體請以實際情況為準!
相關閱讀
-
2025南寧市一本大學有哪幾所大學:南寧一本大學名單及排名一覽表!一本大學一直以來在大眾心目中都是我國高等院校中各類學科領域的標桿,不論是師資力量、教育質量,還是科研實力、學科建設等方面,一本大學往往是相對占優的。因...作者:kokkuri 時間:2025-08-28 -
2025廣東新高考歷史試卷真題及答案解析,附考點題型及分值分布歷年高考真題卷對于高中生來說彌足珍貴,考過的試卷雖已過時,但真題卻不會完全過時。每一道真題蘊含的知識點、命題思路、階梯邏輯等對于考生來說極具參考價值,...作者:kokkuri 時間:2025-08-28 -
最吃香最熱門的專業有哪些2025熱門專業排行榜最新大學專業的選擇對于今后的職業發展有著很大的影響,大家在選擇專業時一定要慎重,不僅要考慮到個人興趣愛好職業規劃,專業的冷熱程度就業前景也要考慮到,就比如...作者:山海 時間:2025-08-27 -
全國職業本科大學有哪些:全國職業本科大學完整名單排名匯總(2025參考)我國大學資源還是很豐富的,就比如說本科大學可以區別為普通本科和職業本科大學,關于職業本科大學很多學生不是很了解,和應用型高校定位不同,職業本科肩負著培...作者:山海 時間:2025-08-27 -
浙江公辦本科大學有哪些2025完整名單排名-浙江最好的公辦本科大學推薦在志愿填報時公辦性質的大學往往會更受歡迎,這主要是因為公辦性質的大學學費相對更加合理,大多數家庭都能夠承擔,且公辦大學學術氛圍會更加的濃厚,教育資源也...作者:山海 時間:2025-08-27 -
江蘇公辦本科大學有哪些2025完整名單排名-江蘇最好的公辦本科大學推薦在志愿填報時公辦性質的大學往往會更受歡迎,這主要是因為公辦性質的大學學費相對更加合理,大多數家庭都能夠承擔,且公辦大學學術氛圍會更加的濃厚,教育資源也...作者:山海 時間:2025-08-27
最新文章
- 高考分數相同位次怎么排名的?高考同分排序規則是什么?
- 新高考全國一卷的省份有哪些 全國新高考一卷使用地區
- 2023高考位次怎么查詢?高考位次查詢系統入口在哪里
- 新高考原始分和賦分是什么意思?新高考是按賦分還是原始分錄取?
- 高考位次計算方法公式是什么?高考一分一段表如何換算位次?
- 2025新高考死亡組合,新高考不建議的選科組合(附3+1+2賦分誰最吃虧)
- 天津高考新政策是3+1+2還是3+3?2023年天津高考新政策細則解讀
- 2024新高考一卷數學題型改變了嗎變化分析及備考建議,命題人是誰?
- 浙江新高考政策選科怎么選,浙江新高考七選三哪個組合好
- 新高考英語和老高考英語有什么區別,新高考英語題型及分值介紹
推薦閱讀
- 2025南寧市一本大學有哪幾所大學:南寧一本大學名單及排名一覽表!
- 2025廣東新高考政治試卷真題及答案解析,附考點題型及分值分布
- 2025廣東新高考歷史試卷真題及答案解析,附考點題型及分值分布
- 最吃香最熱門的專業有哪些2025熱門專業排行榜最新
- 張雪峰說哪些專業最危險-張雪峰不推薦的三大專業
- 全國職業本科大學有哪些:全國職業本科大學完整名單排名匯總(2025參考)
- 浙江公辦本科大學有哪些2025完整名單排名-浙江最好的公辦本科大學推薦
- 江蘇公辦本科大學有哪些2025完整名單排名-江蘇最好的公辦本科大學推薦
- 黑龍江公辦本科大學有哪些2025完整名單排名-黑龍江最好的公辦本科大學推薦
- 吉林公辦本科大學有哪些2025完整名單排名-吉林最好的公辦本科大學推薦